
▲朱學恒爆料五倍券找台電中油員工監督包裝「可打AZ或莫德納」,台電回應了。(資料照/記者屠惠剛攝)
記者吳珍儀、陳俐穎/綜合報導
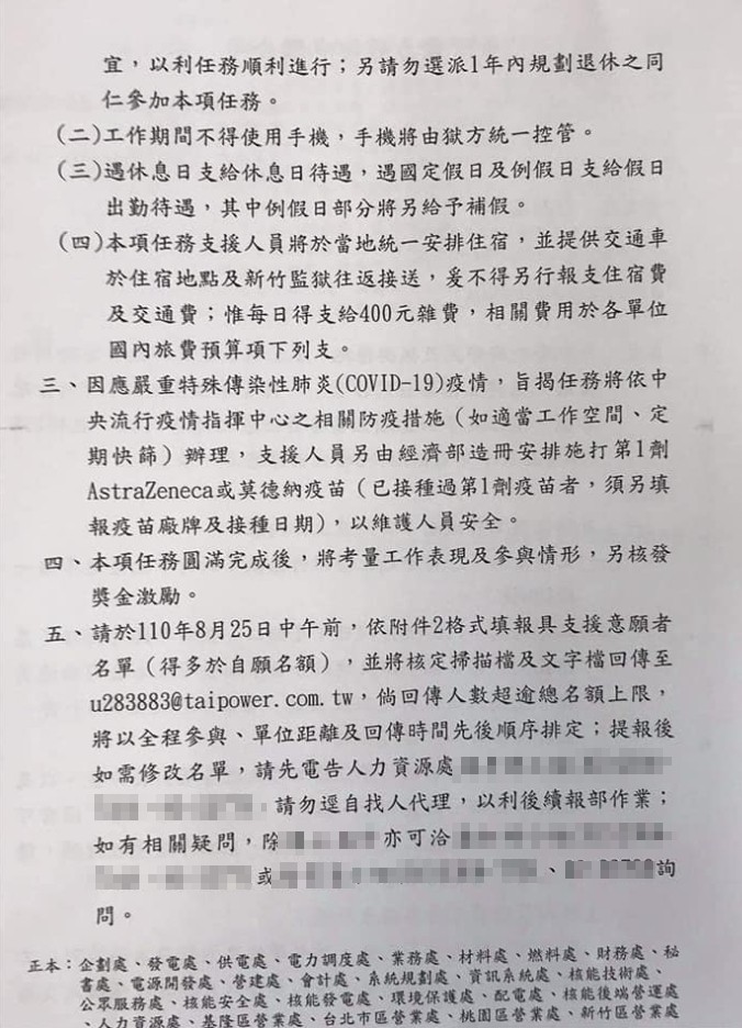
行政院將推出五倍券振興經濟,不過關於五倍券的討論聲音層出不窮。「宅神」朱學恒稍早於粉專曝光台電公司的公文,指出紙本五倍券是由「台電中油員工跑去監獄跟受刑人一起一天四百元包出來的,且可以打疫苗而且不是高端」。台電針對此事回應,此任務為經濟部國營會分發,並不是只有台電一家國營企業接受到此任務,所以詳情由經濟部國營會回答。
朱學恒的阿宅萬事通事務所粉絲團全文:
原來你以為自動包裝好的五倍券,都是台電中油員工跑去監獄跟受刑人一起一天四百元包出來的,唯一的誘惑就是可以打疫苗而且不是高端。這個政府不說,我都不知道台電中油的專長不是油電,而是監獄五倍券手工藝呢,而且要包一個月欸,真是辛苦你們了。
▼台電公司公文 。(圖/翻攝自朱學恒的阿宅萬事通事務所粉絲團)


貼文在2小時內,已有至少4500名網友按讚,許多網友看完紛紛留言,「打工換疫苗,跟打工換宿一樣呢」、「不只受刑人,還有很多公務員工作放一邊要輪值去管理」、「該打的疫苗不放出來給民眾打,搞這些五四三還打莫德納」、「原來這些包裝的人都可以算維持國家運作必要人員可以造冊打疫苗」。更有網友調侃,「等等又有停電理由,因員工包券導致手部抽筋,而誤觸開關」。
讀者迴響