
▲在現代快節奏的生活中,年輕世代都想在有限預算裡,把日子過得精采。(圖/取自免費圖庫pexels)
消費中心/綜合報導
對年輕世代來說,生活節奏常常快到停不下來,大家都想在有限預算裡把日子過得精采。可當提到存錢、少花錢、理財這些事,有些人總會逃避或是覺得滿滿壓力。但其實不需變身成財經達人,用輕鬆的方式也能成為理財資優生!來看國泰世華銀行針對年輕人推出的專屬大禮包,如何成為你的超強神隊友,幫助你一邊享受生活、一邊累積回饋,還能把財務安全與便利一次掌握。
青年專屬優惠大禮包 花錢、存錢都有感
逛網拍、叫外送,日常生活開銷少不了吃喝玩樂,每一分錢都想花的值得,也不希望漏了存錢理財這個選項。國泰世華銀行規劃了青年專屬優惠大禮包,把年輕人需要用到的金融服務整成一包好康,只要符合資格就能直接解鎖高利活存、每月跨轉免手續費次數、簽帳金融卡消費、綁定行動支付消費…等優惠。(條件限制詳見官網)

開始目標存錢,每分錢自主掌握
國泰世華存戶可透過CUBE App於已開立之存款帳戶下新增子帳戶,並且設定子帳戶目標儲蓄,以利督促自己儲蓄。此外,針對25歲(含)以下用戶,2025/7/1~2025/12/31期間年利率於新臺幣10萬元內最高可享4%活存利率,讓存款增值;針對年輕人經常使用的跨行轉帳,也可享每月10次免費跨行轉帳手續費優惠,無論是朋友間拆帳或轉錢、繳費都超方便。►立即開戶(相關條件限制請依國泰世華銀行官網為準)
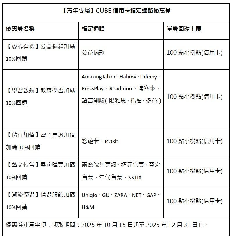
輕鬆付款也要聰明累積回饋
現在出門講求簡單輕便,一機在手就能完成各種大小事,無論是吃喝玩樂還是逛街買東西,有手機就能搞定。符合活動資格的用戶,於今年底前完成CUBE簽帳金融卡綁定LINE Pay,筆筆享2%現金回饋(每戶每月回饋無上限),持簽帳金融卡於到指定通路「蝦皮購物、麥當勞」消費或於海外進行實體交易,即享3%現金回饋(每戶每月回饋上限為新臺幣150元),輕鬆省下費用,花的更開心。針對持有CUBE信用卡的年輕族群,國泰世華也推出青年專屬優惠券,於CUBE App領券後,即可享有愛心公益、學習教育、票證加值、藝文、潮流服飾…等五大類別的消費加碼回饋。(單券回饋上限小樹點(信用卡)100點)。►立即領券

▲青年專屬優惠券享有愛心公益、學習教育、票證加值、藝文、潮流服飾…等五大類別的消費加碼回饋。(活動資訊依國泰世華銀行官網為準)
科技守護帳戶 金融安全感拉滿
無論是帳戶使用或是日常消費,金融安全是相當重要的環節。CUBE App提供登入、交易、個資、系統等四層面十大安全健檢項目,以科技嚴格把關。除此之外,還設有可依照交易地區、交易時間、交易類型、單筆交易金額彈性設定的卡片安全鎖功能,給予客戶滿滿安全感。

從日常消費回饋、帳務管理到金融安全防護,國泰世華CUBE App將需求一站式整合,為年輕世代的金融生活帶來了全方位的解決方案,透過科技輔助,把理財轉變為一種既聰明又便利的生活習慣。即便是帳務資訊也能透過帳務行事曆功能查看,從開始消費到帳單付款,都能更輕鬆、更安心。當財務管理不再是一門複雜的學問,就能把心力留給真正重要的事情,專注過自己想要的生活。
本文係由國泰世華銀行邀約
讀者迴響