記者曾筠淇/綜合報導
現在在竹北工作的Lester 萊斯特前段時間透過Dcard、YouTube透露,他從聯詠科技離職後,績效獎金就被取消了,但他找過獎金發放規則,明明只要入帳日當天人還在公司,就有權利領獎金。針對此事,聯詠科技也列出4點回應。
Lester 萊斯特2月底在Dcard上發文透露,他在科技板看到一篇文章,有人詢問「提離職之後當月分紅領不到的機率高嗎?」這讓他想到2020年,他在聯詠當小小工程師,因為新的公司要在4月13日報到,所以他必須在20天前預告原公司,於是3月20日就送出離職申請單。

▲Lester 萊斯特秀出考績。(圖/Lester 萊斯特授權引用)
然而到了3月30日發薪日,Lester 萊斯特卻發現他並沒有拿到3月的績效獎金,所以又去翻了獎金發放規則,上頭寫道「只要入帳日當天人還在公司就有權利可以領到這筆獎金」。事後他寄信詢問人資,這才知道「只要在三月薪資入帳日之前在系統上送出離職申請單,獎金就會直接被取消」。
Lester 萊斯特表示,人資沒有白紙黑字寫出來,只有透過電話口頭告知。因此他也以自身經歷提醒科技業的學弟、學妹,最好還是等錢都入帳了再提離職,否則可能會被公司吃豆腐,「以上皆為本人親身經歷真實故事,若有造假不實陳述,願負一切法律責任」。

▲聯詠科技4點回應。(圖/Lester 萊斯特授權引用)
針對此事,聯詠科技則列出4點回應,首先是針對內部網來電郵、系統截圖、同仁姓名、電子郵件地址等資訊,在未經公司同意對外公開揭露前,都屬公司內部資訊範疇,依據聘僱契約、離職簽署的保密確認聲明書及公司相關規範,同仁(含離職者)均有守密義務,若違反應負對應的違約賠償或相關法律責任。
接著聯詠科技指出,針對2019年度獎金、紅利,「該名於個人社群媒體版面揭露本公司內部訊息之前員工,2019年度的績效成績為其所屬部門之最末位,未達績效獎金之發放標準。次查,2020/3/30本公司收到該前員工向科管局提出申訴的通知,但本公司於2020/4/14出席調解會議時,該前員工非但未出席甚至聯繫不上」。

▲▼Lester 萊斯特再反擊。(圖/Lester 萊斯特授權引用)

聯詠科技還提到,他們歷年的薪資中位數與平均薪資都領先業界,未來也會繼續提供好的工作環境,歡迎優秀人才加入。最後,聯詠科技則強調,他們秉持正派經營、資訊透明,相信社會大眾能理性判斷。
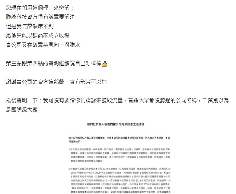
Lester 萊斯特之後也在Dcard回覆聯詠科技的新聞稿,直言「我當初有說我會去竹科管理局申訴,結果,人資副處長您不是有找我去約談?說我敢把事情鬧大,要告死我還有要封殺我,我那時候還是菜鳥根本就不敢出席」。他後來更發布「不自殺聲明」,「我深知前陣子揭開勞資權益可能會觸犯某些人的利益,甚至引發他們的不滿。但我必須堅持,因為這件事關乎社會公眾利益」。對於後續說法,截稿前尚未取得聯詠科技回應。
本文經Lester 萊斯特授權引用
讀者迴響