
▲國票金外觀照。(圖/記者湯興漢攝)
記者錢雅惠/綜合報導
國票金控內部經營權的佈局與動向,隨著2026年董監事改選逼近,持續引發市場關注。近期國票證券副董事長陳冠如涉及的職場不法侵害案件,再因勞動部的一紙公文,使事件再度成為金融圈焦點。
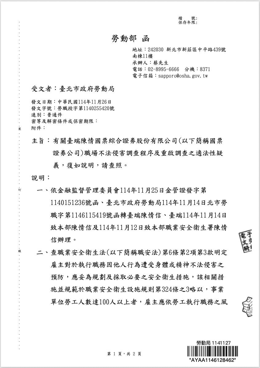
本月初,國票證券審計委員會以2比1決議重啟調查,並對原先的職場霸凌案做出「不成立」結論。此舉引起外界熱議,不過勞動部11月26日發出的函文明確指出,審計委員會並非職場不法侵害案件的調查權責單位,形同確認此次重啟調查不具效力,使得公司原先由專責單位完成、並認定「不法侵害成立」的結果維持有效。
整起事件起於今年5月,國票證券稽核室同仁向勞動部申訴遭陳冠如職場霸凌。公司隨後依規定啟動調查程序,由內部指定之專責單位組成調查小組,並聘請外部專家協助;6月完成調查後認定「職場不法侵害成立」,並提出相關人事建議。後續陳冠如方面透過審計委員會提出重啟調查訴求,使案件焦點延伸至程序與權限的適法性。
依據勞動部發出的函文,該函正本寄送給申訴當事人,副本抄送台北市勞動局。勞動部指出,依國票證券所訂定之「執行職務遭受不法侵害預防計畫」,受理案件及組成調查小組的專責單位為「管理部人力資源處」,並非審計委員會;勞動部因此認為,審計委員會並無權限處理該案。函文並強調,只要公司已依程序辦理並聘請外部專家協助完成調查,即符合職業安全衛生相關規定。
換言之,國票證券第一次調查由權責單位依程序完成,結論有效;至於後續由審計委員會所進行的重啟調查,因其不屬於職安法所規範的權責範圍,程序上不具法律效力。
台北市勞動局則表示,已收到勞動部的函文,後續將依勞動部所提供的指引及相關規定進行查處。勞動部也再次提醒,雇主對於勞工因職務遭受身體或精神不法侵害的風險,應妥善規劃並採取必要的安全衛生措施;事業單位勞工人數達100人以上者,應依風險特性訂定「執行職務遭受不法侵害預防計畫」,並依計畫執行。


圖片來源:勞動部函文
讀者迴響