
▲南台灣發生大地震,災情嚴重。(圖/記者李毓康攝)
記者林信男/台北報導
南台灣6日凌晨3點57分發生大地震,災情慘重。南山人壽表示,已成立「南台灣地震關懷小組」,派員前往事故地點了解,同時展開清查行動,了解是否有南山保戶受災,並提供保戶關懷措施。
南山人壽指出,若保戶需任何協助,請與業務員聯繫,或撥打0800-020-060客服專線。
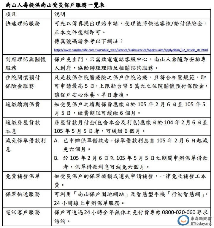
▼南山人壽受災保戶服務一覽表。(圖/南山人壽提供,點圖可放大)
►►►更快更多掌握南台大地震訊息↘免費下載新聞雲APP
iOS:https://goo.gl/qXZoja
Android:https://goo.gl/MRNy3P


讀者迴響