
▲台新新光金控合併後第一次舉行聖誕點燈活動,吳東亮董事長及夫人帶領同仁點亮「下雪聖誕樹」,(由左至右)賴昭吟財務長、王美花獨董、郭瑞嵩董事、吳東亮董事長、董事長夫人、魏寶生副董事長、林維俊總經理。(圖/業者提供)
記者陳瑩欣/台北報導
台新新光金控今(5)日在台北市仁愛圓環旁的總部大樓舉辦聖誕點燈活動,並宣告2025年聖誕祭正式登場;這是台新金控與新光金控合併後首次進行的聖誕點燈,特別以「攜手同新、歡慶新局」為活動主題,該公司董事長吳東亮親臨主持點燈致詞時表示「要藉著新佈置的燈飾所點亮的新光向大家傳遞誠摯的祝福」,點亮新光這幾個字也意味著吳東亮要帶領合併後的台新新光金控重返榮耀。
今年台新新光金控在台北市仁愛圓環打造全新升級的冬季繽紛聖誕,高達15公尺的聖誕樹每30分鐘定時飄下浪漫雪花,搭配會轉動的聖誕摩天輪與璀璨光廊,營造冬日限定的佳節氛圍,民眾可在「下雪聖誕樹」前拍照打卡,感受飄雪與燈光交織的溫馨聖誕。除了仁愛圓環外,台北車站對面的新光人壽摩天大樓前也設置一棵15公尺高、同樣會下雪的聖誕樹,搭配繽紛聖誕裝置妝點,成為北車週遭夜色中最閃耀的焦點。台新新光金控同時在金控總部及人壽子公司總部前裝置溫馨的聖誕造景,不僅象徵延續多年傳統,更代表集團將邁向嶄新里程碑。

▲台新新光金控合併後第一次舉行聖誕點燈活動,吳東亮董事長及夫人帶領同仁及台新戰神啦啦隊點亮「下雪聖誕樹」,(由左至右)賴昭吟財務長、王美花獨董、郭瑞嵩董事、吳東亮董事長、董事長夫人、魏寶生副董事長、林維俊總經理。(圖/業者提供)
今天的點燈活動由仁愛國小弦樂團在現場演奏聖誕樂章,台新戰神啦啦隊 (Taishin Wonders) 穿插的熱力演出也將活動氣氛推向高潮,此外,台新新光金控今年特別推出「關懷台灣之小農市集」,邀集長期支持合作的中寮蜂農及葡萄果農共同參與,推廣在地友善耕作理念,讓活動不僅充滿歡樂,更傳遞溫暖與關懷。
在活動現場,台新新光金子公司台新銀行與新光銀行整合資源,擴大串聯超過40家涵蓋各領域的人氣品牌與合作商戶,推出「限定聖誕專屬優惠」及「點亮我們的城市」活動。民眾完成指定任務即有機會獲得台新銀行祭出的台新POINTS,可在「Richart Life APP」購物,此外,民眾也可填寫問卷抽大獎,透過線上線下都能同享喜悅。
台新新光金控熱情歡迎民眾到仁愛圓環總部大樓與新光人壽摩天大樓感受每30分鐘下雪的浪漫時刻,同時欣賞美麗的聖誕燈景,還可領取多項優惠。此外,今年台新新光金控也延續參與台北市政府「繽紛耶誕玩台北」活動,在信義商圈松智路、松壽路及香堤大道空橋以全新風格打造璀璨的聖誕燈飾隧道,讓信義商圈處處洋溢節慶歡樂氣息。迎接歲末溫馨聖誕,台新新光金控認真陪伴民眾過佳節!
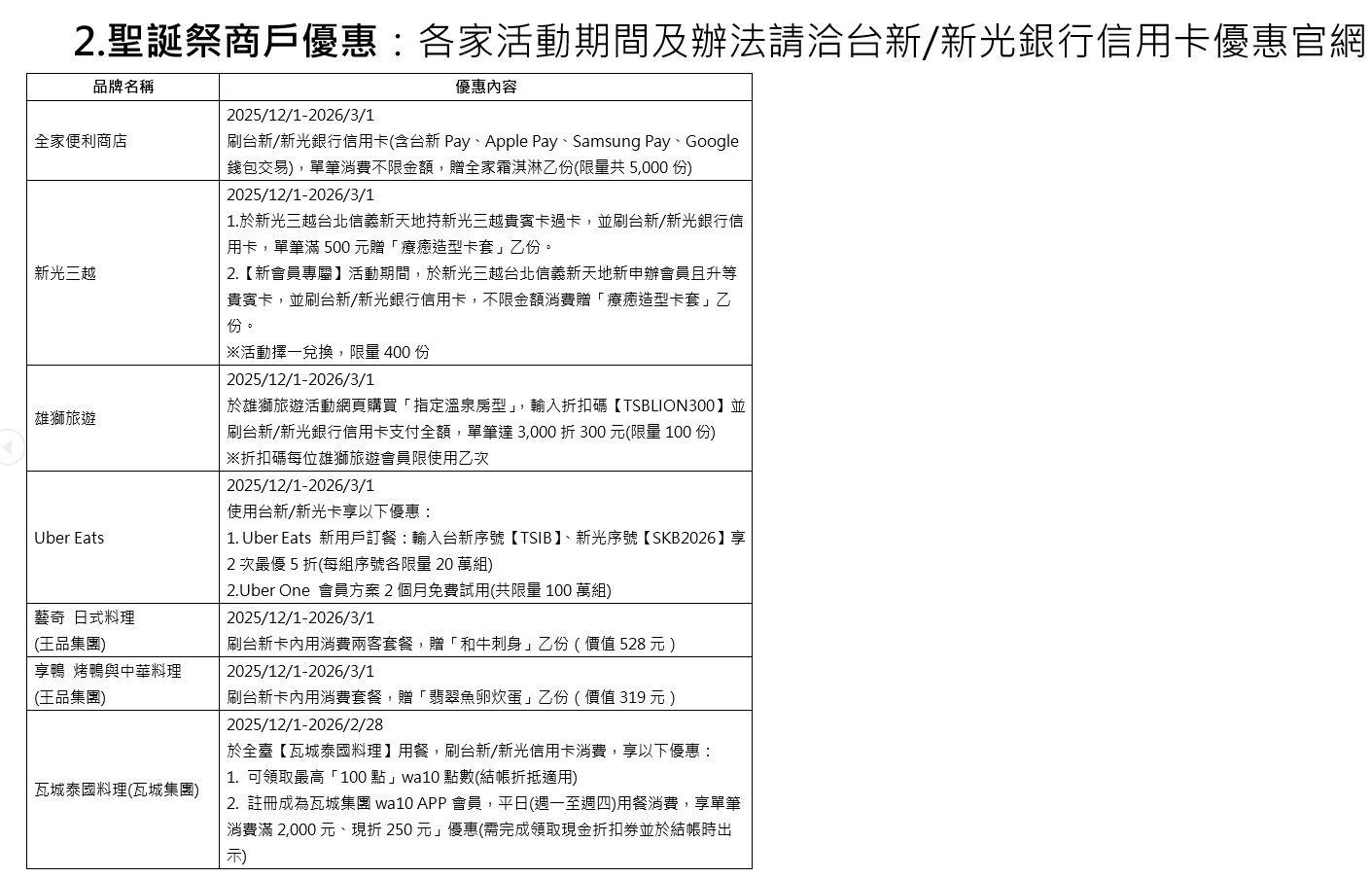
▲▼台新新光金聖誕季商品優惠。(圖/業者提供)


讀者迴響