
▲新台幣現鈔示意照。(圖/記者周宸亘攝)
記者陳瑩欣/台北報導
數位帳戶第3季新台幣優利存款競賽愈演愈烈,活儲或是活存優利年息最高喊上10%,不過僅王道銀、樂天銀、台新銀等3銀行新舊戶皆可享優利好康,存款族移轉資金前最好多做評估。
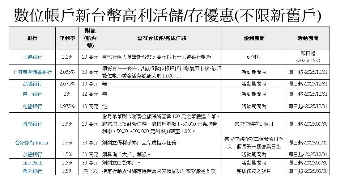
▲▼各銀行優利活存與活儲競賽概況,實際專案以各銀行公告為準,可點圖放大。(資料來源:各銀行/製表:ETtoday,下同)
理專指出,目前多家銀行一般活儲或活存年息都不到0.5%,但公、民營銀行為了開拓數位銀行業務,對相關存戶「更加給利」,年息普遍都有1%以上,但要求五花八門,存款族搶好康也要先確定是否符合資格。
以拉攏「純新戶」的方案來看,目前王道銀、樂天銀行年息飆上10%最吸睛,不過王道銀行優存限額僅5萬元,而樂天銀行雖可達10萬元,不過優利期間僅10天,較王道銀優利期間2個月要短。
而在不限新舊戶的優利活存與活儲專案競賽中,財政部所屬泛官股銀行台銀、一銀、兆豐銀積極投入,3家銀行優利限額多在10萬元至12萬元之間,以台銀年息2.075%最高,不過民營銀行以王道銀年息2.1%最為誘人。


讀者迴響